2024年4月20日下午,由成人影片 教务处、研究生院主办,成人影片 工作部(处)、成人影片 团委协办,成人影片 承办的成人影片 第十四届大学生节能减排社会实践与科技竞赛暨第十届材料创新、设计及应用竞赛决赛分别在材料楼404、嘉锡楼413顺利开展。
本次竞赛邀请了专业评委对项目进行评分,确保大赛的公平、公正。成人影片 党委张志忠副书记、林枞副院长、团委书记牛秋月、辅导员张庭士出席此次活动。

参赛作品紧紧围绕节能减排和材料创新两大核心主题,展现了参赛团队们深厚的专业素养和创新能力。在决赛展示环节,各团队通过PPT、实物模型以及视频介绍等多种方式,全面而深入地阐述了作品的创新点、关键技术以及广阔的应用前景。
在答辩环节,评委老师们针对作品的科学性、创新性和推广应用的可行性等方面进行了细致的提问,并给出了极具专业性和指导性的建议。
评委老师们强调,创意和想法需要与实际应用紧密结合,作品在追求节能减排和材料创新的同时,也必须充分考虑到生产和消费等实际环节的影响,以确保其真正的实用性和推广价值。




路演现场

活动合影
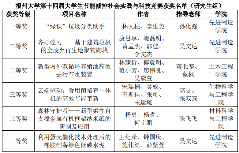
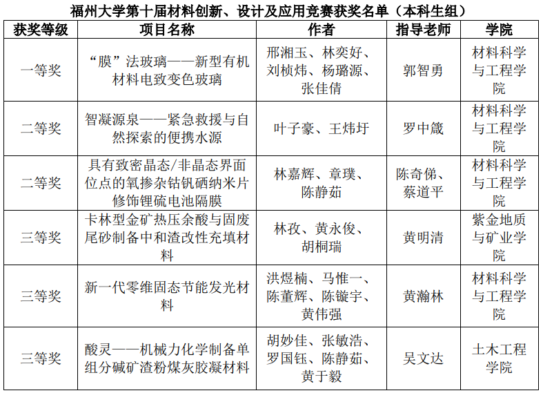
本次竞赛共有来自成人影片 、土木工程学院、先进制造学院、生物科学与工程学院等共计38支队伍参赛。经专家评审,分别评出一等奖4项、二等奖7项、三等奖10项。





至此,本次校内比赛已圆满落幕。希望晋级的选手能再接再厉,继续完善作品,为未来的竞赛做好充分准备。对于积极参赛的同学们,你们所付出的努力与汗水,不仅拓宽了视野,也提升了自我能力,值得肯定与赞扬。在备赛过程中,选手们得到了宝贵的锻炼,为创新创造氛围的培养贡献了力量,推动了社会与国家的进步发展。我们期望更多材料学子能够激发对科创赛事的兴趣,积极报名参与,不断提升自身能力,树立材料报国的远大志向,共同为国家的科技创新事业贡献力量。
文字/苏悦 摄影/苏悦 初审/张丽芬 核稿/牛秋月

版权所有:成人影片-全网热榜|成人影片合集
地址: 福建省福州市福州地区大学新区学园路2号 邮编: 350108 电话:0591-22866539
CopyRight 2011-2021 By All Rights Reserved.